@破产管理人,快来领取你的“高温补贴”
为深入贯彻落实《国务院关于进一步优化政务服务提升行政效能推动“高效办成一件事”的指导意见》精神,提升“企业破产信息核查一件事”办理质效,省审改办会同政府相关职能部门,对“企业破产信息核查一件事”服务方式进行优化升级。


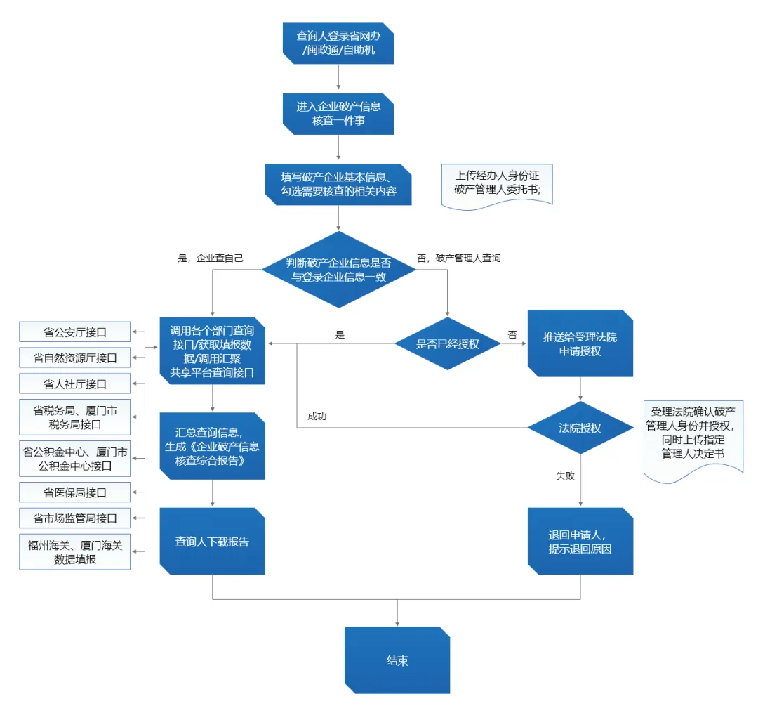
“企业破产信息核查一件事”为破产企业提供车辆、地产、房产、劳动仲裁、企业基本信息、企业年报、人员社保缴存、人员医保缴存、人员公积金缴存、纳税缴费、关税缴纳及货物通关、货物查封扣押、住房公积金缴纳等17项企业信息核查的联办服务,将各类申请表格优化整合到一张申请表单上,企业或破产管理人“看单点菜”,“一次提交”所需查询服务并由多部门联动统一出具“综合报告”。
01
联办事项
企业车辆信息核查(公安部门)
企业不动产登记信息核查(自然资源部门)
社会保险参保缴费记录核查(人社部门)
企业注册、登记等基本信息核查(市监部门)
企业人员医保缴存信息核查(医保部门)
企业房产信息核查(住建部门)
企业人员住房公积金缴存信息核查(住建部门)
企业纳税缴税情况信息核查(税务部门)
企业海关税款缴纳、货物通关信息核查(海关部门)
02
申请条件
1.福建省行政区域范围内进入到破产司法程序的企业;
2.申请人是人民法院指定的管理人或者破产企业自己。
03
所需材料
1. 管理人(或清算组)授权委托书;
2. 经办人居民身份证。
04
操作方式
1.登录方式:
PC端:福建省网上办事大厅
https://zwfw.fujian.gov.cn/(点击跳转)
移动端:闽政通app
线下:百家乐赌场政务服务中心“企业破产一件事窗口”及各县(市)区政务服务中心“高效办成一件事”窗口。
2. 办理流程


闽公网安备:



